
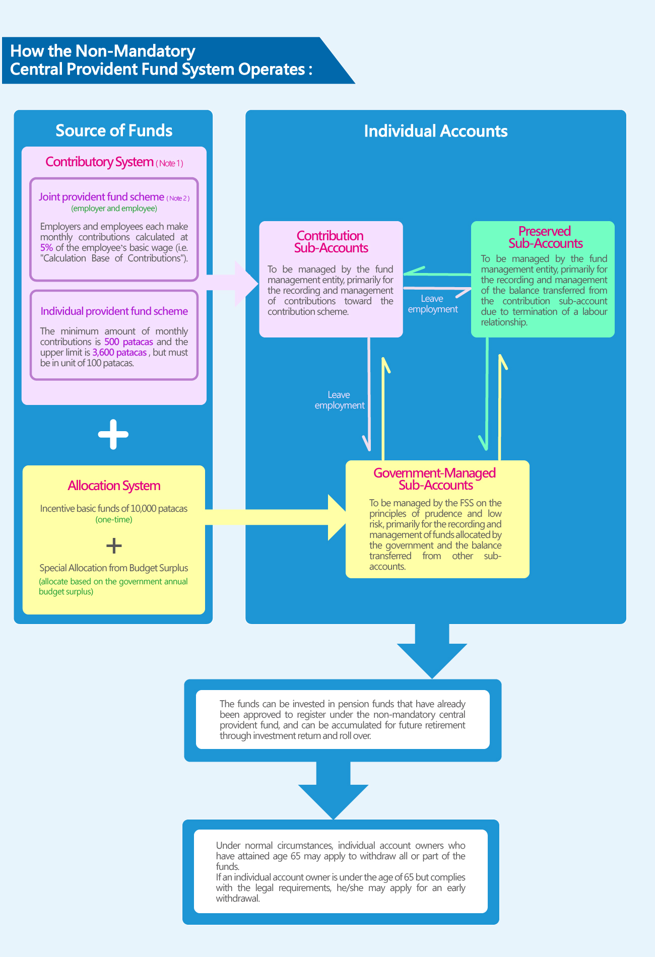
Note 1: The upper and lower limits of the calculation base of contributions of the joint provident fund scheme as well as the upper limit of the contribution amount of the individual provident fund scheme will be adjusted according to the change of the “Minimum Wage for Employees".
Note 2: If the employer has already set up a private pension plan according to Decree-Law No. 6/99/M and wants to establish a joint provident fund scheme, it must be done by way of interface. Please click here to read the "Interface between the Joint Provident Fund Scheme and Private Pension Plan".
